随着地方政府投资基金存量整合优化、增量规模复苏,政策对于规范政府投资基金的投资行为、提高基金运作效率等要求进一步加强,各地政府希望借鉴先进地区的运作经验,提高政府产业基金运作管理效率,通过政府产业基金运作管理实现资本招商和产业投资的良性循环,撬动更多社会资本,创新基金招商路径,精准投向当地产业转型升级、创新企业培育、招商引智等领域。
本文整理合肥、苏州、深圳、上海、杭州等地政府投资基金模式特点及相关政策,分析不同运作模式的管理启示,围绕基金“设募投管退”各环节探索提出政府投资基金发展启示。
浅析政府投资基金区域运作案例
(一)合肥政府投资基金运作模式
1.合肥政府投资基金运作特点
“合肥模式”是国资引领下“有为政府+有效市场”的相结合的政府投资基金运作模式。
(1)政府顶层规划,选好产业发展方向。合肥以国家战略为指引,强化产业发展顶层设计的前瞻性,把握了国内外产业和资本梯度加速转移带来的产业转移机遇。坚持政策连续性,历任政府持续营造尽责守信的政府形象和活力创新的营商环境。以“链长制”机制打造政企“双向奔赴”的利益共同体,通过创新政策举措和机制支持,建立产业集群基金丛林。
(2)发挥国有资本引领作用,创新产业投融资模式。一是完善政府资金投入方式,充分发挥政府资金的风向标作用,通过“拨改投”、“借转补”等方式,集中力量办大事;二是依托合肥兴泰、合肥建投、合肥产投等国有专业投资平台,大力开展资本招商;三是形成国有资本退出再投资机制,将国有资本退出通道及退出条件作为项目前期规划的一环。
(3)“基金+产业链”招商,推动产业招引培育。合肥依托完善的基金丛林和产业链招商体系,进一步推动特色产业做深、潜力产业做大,走出了一条“引进大项目-完善产业链-培育产业集群-打造产业基地”的培育路径。2.合肥模式政策支持2014年,合肥市出台产业扶持发展的“1+3+5”产业政策体系,明确了政策资金集中使用、可持续使用和市场化运作的目标,根据投资方向不同搭建包含产业投资引导基金、创业投资引导基金、天使投资基金的基金体系,通过搭建服务平台、拓宽融资渠道、降低商务成本等方面优化外部环境。
表1 合肥市政府投资基金管理办法主要内容
(二)苏州政府投资基金运作模式
1.苏州政府投资基金运作特点
“苏州模式”是围绕企业不同发展阶段和需求建立了服务企业全生命周期的政府投资基金组合。
(1)以园区建设为载体,高标准配套基础设施和资金支持。苏州坚持规划先行,力争实现开发区区域规划与主城区城市总体规划相协调、产业发展与基础设施配套相协调、主导产业定位与新兴产业发展相协调。
(2)以营商环境为基础,重视营商环境的打造和维护。苏州将基金发展作为其城市发展的重要战略,通过持续不断的出台相关政策支持、优惠措施、人才引进方案、开放合作模式等具体措施,以最优营商环境造就最强比较优势,注重环境招商。
(3)以产业发展为动力,注重本土硬科技产业培育。苏州作为全球电子信息生产中心和工业制造业重要基地之一,拥有着电子信息、装备制造、生物医药、先进材料等一系列高科技产业和众多知名企业。苏州在高科技产业领域提升“硬实力”,实现了“以产业吸引基金聚集、以基金促进产业发展”的良性循环。
2.苏州模式政策支持
苏州从2008年开始不断修订聚焦不同阶段政府投资基金的管理办法,并逐步推出并完善了金融机构设立、人才引进、高质量产业扶持等一系列的优惠政策,为金融机构在苏州的聚集提供了良好的政策基础。
表2 苏州市政府投资基金管理办法主要内容
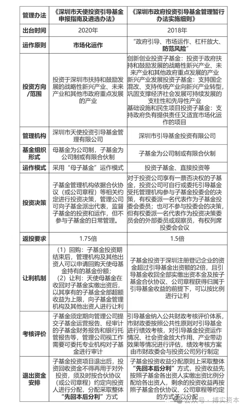
(三)深圳政府投资基金运作模式
1.深圳政府投资基金运作特点“深圳模式”主要依托财政系的政府投资基金和国资系的资本运作平台明确分工、协同运作。
(1)“财政+国资”两大抓手。深圳构建“财政+国资”两大有力抓手,前者以政策性母基金为核心,采用私募股权基金模式,通过撬动社会资本,并与头部GP合作,形成基金集群;后者以国有资本为核心,采用投资银行模式,利用并购重组、战略持股等方式引进龙头企业,产生产业链虹吸效应,形成产业集群。
(2)管控适度,“有限”作为。一是政府投资基金应通过合伙协议约束子基金,明确主管部门、引导基金和GP的权责边界,不“越位”干预子基金的日常运营。二是在子基金层面公开GP遴选机制,从源头上提升子基金管理机构的专业水平。三是建立绩效评价机制,适时开展子基金评比排名,准确掌握子基金投资进度、合规性、政策目标完成情况等。
(3)国资纾困,择时提质。深圳市注重把控投资时机,在2018年成立两支上市公司纾困私募基金,在大型企业陷入流动性危机或经营低谷的关键节点介入,顺势导入产业项目,以打造完整产业链、营造产业生态圈为战略目标,通过与社会资本组建基金或其他形式共同投资缓释风险。
(4)发挥与产业资本协同效应。2022年,深圳市出台《深圳市人民政府关于发展壮大战略性新兴产业集群和培育发展未来产业的意见》《深圳市“20+8”产业集群基金总体规划》等文件,按照“一产业集群、一专项基金”的理念,提出设立“20+8”产业基金群,由深圳市引导基金公司负责运营,市、区引导基金和社会资本联合出资,分类分批逐步设立,定向推动深圳市产业优化升级,加速新兴产业布局落地。
2.深圳模式政策支持
深圳市围绕引导基金的设立目标、支持方向和运作方式等内容,先后出台了系列政府投资引导基金管理办法、实施细则、绩效考核评价管理办法等制度文件。出台《关于促进深圳风投创投持续高质量发展的若干措施》等各类支持风投创投机构发展的政策,致力于建设国际风投创投机构集聚区。
表3 深圳市政府投资基金管理办法主要内容
数据来源:招商银行根据公开信息整理
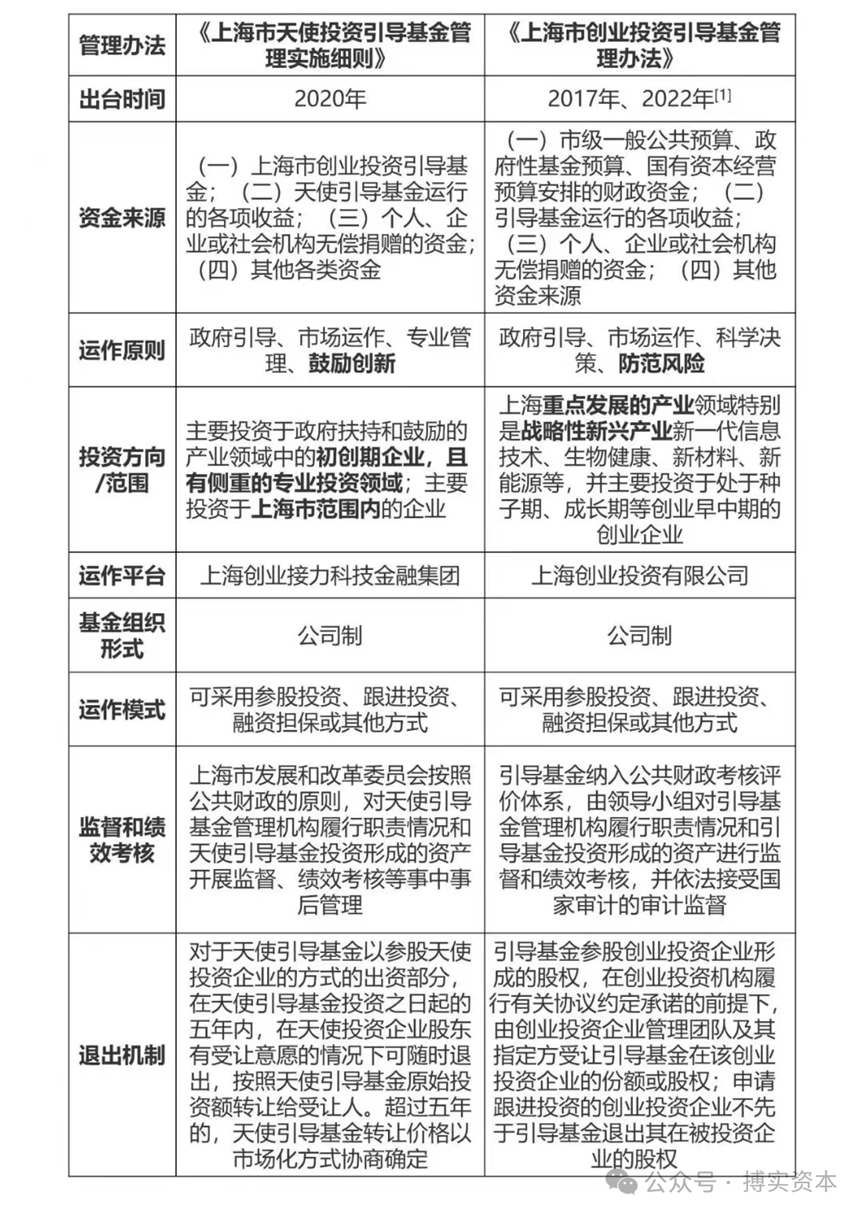
(四)上海政府投资基金运作模式
1.上海政府投资基金运作特点
“上海模式”国资主导特征明显,尤其强调发挥国企担当科创中心建设主力军作用。
(1)产业定位明确,以制造业为核心支撑。上海将制造业定位为城市能级和核心竞争力的重要支撑。近年来,随着特斯拉超级工厂、中芯国际、韦尔半导体等一系列高端制造生产线与研发中心相继落地上海,“上海制造”品牌愈发响亮,为上海经济发展和创新转型提供强大推动力。
(2)基金和园区协同,发挥产业园载体作用。当前上海已形成了“一轴、三带、多节点”的产业园区空间布局。“一轴”指产业生态创新发展轴,主要是以临港新片区引领、张江科学城策源、虹桥商务区辐射的联动发展格局。同时上海围绕园区腾笼换鸟、转型升级的具体需求,设立上海园区高质量发展基金,重点投资于园区基础设施。
(3)推广高质量“基金招商”新模式。2023年上海提出支持社会资本、园区平台、国有资本等参与设立总规模1000亿元的系列产业投资基金,重点用于服务招商引资项目落地。同时鼓励金融机构协助开展招商,鼓励行业龙头、优质企业等通过兼并重组、产权转让等方式吸引新企业、新业务落户。
2.上海模式政策支持
上海政府除发布各阶段政府引导基金管理办法外,在支持和推动基金运作方面采取了一系列的政策措施,包括资金直接支持、产业园载体支持、产业政策支持、资本市场支持、人才招引支持等。
表4 上海市政府投资基金管理办法主要内容
数据来源:招商银行根据公开信息整理
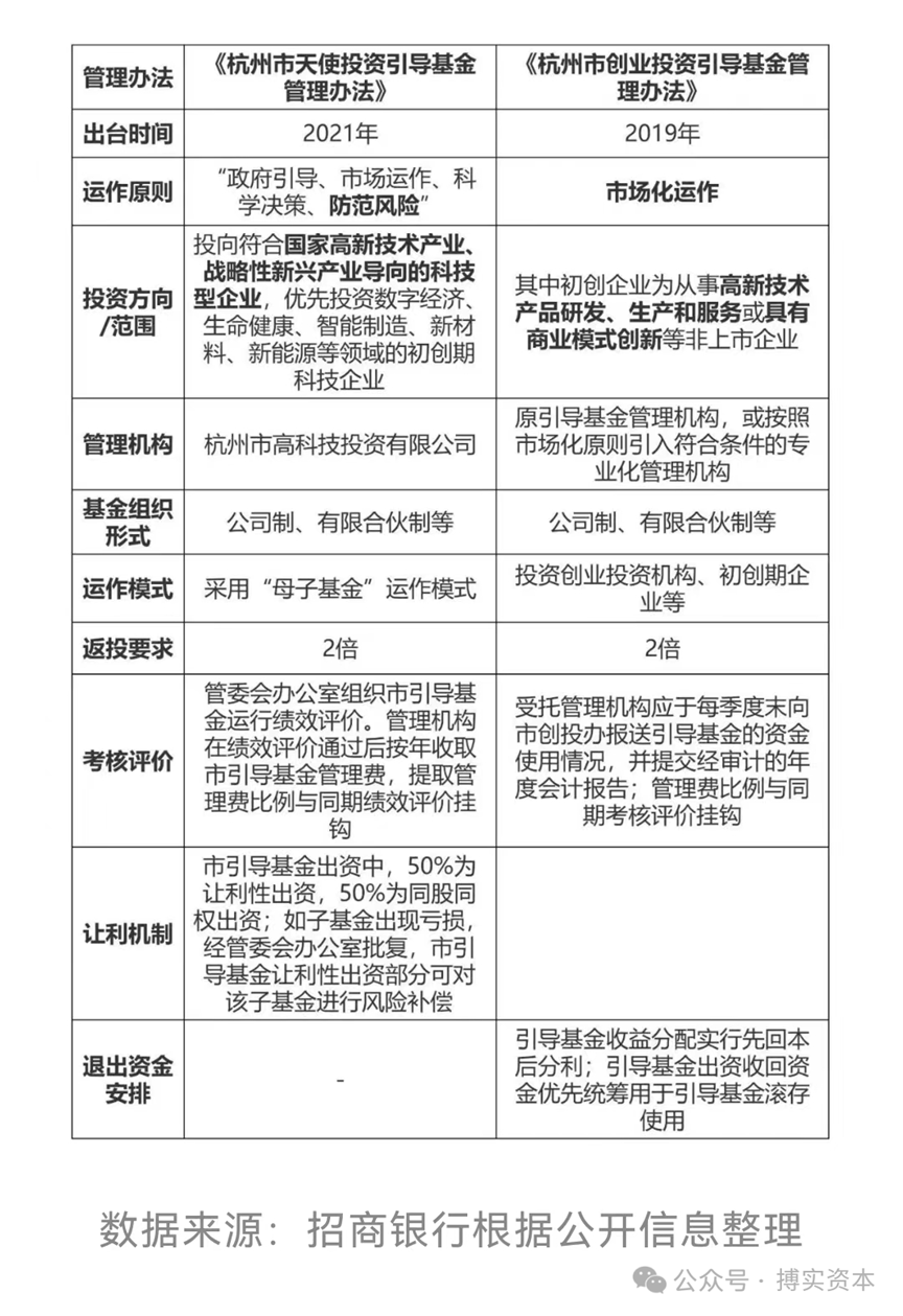
(五)杭州政府投资基金运作模式
1.杭州政府投资基金运作特点
“杭州模式”是通过各项政策支持以及母基金、国有资本投资吸引了大量市场化股权投资机构落地,逐步建成天使基金、创投基金、产业专项基金阶段接力的引导基金体系。
(1)国省市区多级联动,发挥基金乘数效应。通过省市区多级基金联动的运作模式,杭州市形成了投资规模大、行业覆盖宽、区域覆盖全的政府产业基金体系,建立多级联动的“多合一”出资方式,提高政府投资基金出资能力。
(2)注重外引内培,头部私募证券管理人集聚度高。杭州市金融业发达、社会财富丰富、政府产业支持力度大,使其成为浙江省头部私募证券管理人集聚度最高的城市[1]。杭州市政府围绕五大产业生态圈均提出政府产业基金支持政策,为重点产业吸引股权投资奠定了良好的基础。
(3)基金市场化运作充分,吸引社会资本投入。杭州市政府投资基金市场化运作程度较高,一是基金管理人遴选标准的市场化、专业化趋势明显。二是基金投资运作机制市场化,政府投资基金对外投资坚持“参股不控股”。三是费用和收益分配市场化,参股基金按照市场价格向基金管理团队支付管理费,按照“同股同权”的市场化原则约定分配收益,部分基金还设立了让利机制。
(4)“基金+基地+招商”产业培育模式,营造良好创投环境。杭州市园区总体发展水平领跑全省,市政府坚持筑巢引凤、腾笼换鸟发展战略,积极打造基金小镇作为招商政策落地的有效载体,引导各类基金入镇汇聚、形成磁吸效应。
2.杭州模式政策支持
2008年,杭州市开始着手布局母基金,成立杭州市创业投资引导基金。同年杭州市发布《杭州市创业投资引导基金管理办法(试行)》,明确支持对象、基金规模和资金来源、投资方式和具体要求、基金监督管理等内容,并对管理办法进行多轮修订规范;杭州市天使投资引导基金管理办法于2014年首次出台,经历了多轮修订优化,逐步完善了尽职免责和让利机制。
表5 杭州市政府投资基金管理办法主要内容
政府投资基金典型模式对比分析及启示
(一)政府投资基金典型模式对比分析
各地在支持和推动投资基金运作方面,各有其特色模式。合肥模式下,政府充当风险投资人,直接投资那些对当地有战略价值的产业,由此吸引和带动更多项目落地。深圳模式下,主要通过股权投资基金进行招商引资,同时“抄底纾困”策略也取得了显著的效果。苏州模式则注重发挥市场的作用,强调市场化运作,以市场化的方式来推动产业发展。上海模式强调政府的引导作用,通过政策引导、资金扶持等方式推动高质量产业发展。杭州模式的特点是以创新为主导,通过创新来推动产业发展。

(二)政府投资基金典型模式管理启示
1.合肥模式
(1)基于市场化和专业化原则运作基金。合肥政府通过培养本土招投团队、借助外部智库等方式提升投资能力,招投团队具备与企业、投资机构同频交流的专业知识储备。同时,政府投资流程呈现高度市场化特征,有效发挥政府各部门和平台企业的协同效应,对于不同投资阶段基金设置容错机制。
(2)基于产业链思维打造产业集群。合肥立足本地产业优势,遵循产业发展逻辑,前瞻性地布局新兴产业领域。将“外引”和“内培”相结合,坚持全产业链招商,通过扩展产业链配套服务来形成产业集聚和上下游联动。
(3)基于资本运作思维提供资金支持。合肥政府针对企业不同发展阶段采取不同的资金投入模式,如在产业链培育初期,使用国有资本直投基金、定增、股+债等方式引入龙头,待条件成熟后,联合社会资本和金融机构设立产业基金群,形成多元化全周期投融资体系。
(4)基于形势变化打造创投城市品牌。随着发展基础夯实,合肥进一步发挥市场化力量在募资和项目引育方面的作用,同时加强跨层级跨区域联动、进一步下沉至区县一级,通过跨层级多部门联动,营造产业链、创新链、资本链、人才链紧密融合的产业培育和创新创业生态环境。
2.苏州模式
(1)通过基金规模持续增长,促进产业发展。苏州模式的核心是基金的聚集,随着基金规模的扩大,越来越多的资本被撬动注入苏州市,一方面通过投入苏州市的中小企业的资金,直接促进苏州的产业发展和经济增长;另一方面通过更多的创新和技术研发,提高苏州市产业培育竞争力,从而促进经济持续向好发展。
(2)顺畅衔接各阶段基金,覆盖企业全生命周期。苏州建立了服务企业全生命周期的政府投资基金组合,为初创企业提供风险投资,帮助成长期企业扩大业务规模、增加市场份额、完善商业模式,为成熟期企业提供资本支持,帮助企业提供IPO流程等方面的指导。
(3)结合本地产业基础,充分发挥自身优势。苏州具有轻工业经济基础深厚、地理位置优越,经济外向度高的特点。因此苏州在基金发展的过程中,始终坚持“不做全能,做精专”的原则,在招商引资时也着重针对苏州的产业定位和专业特色,引进与之匹配的外资企业、上海外溢产业,不断推动相关产业的发展与升级。
3.深圳模式
(1)通过合理布局基金结构体系,促进产业补链强链。深圳市一方面以千亿级引导基金出资,持续为本土创投机构提供了稳定的募资渠道;另一方面也通过子基金遴选吸引了大量国内外知名创投机构,不断优化深圳创投生态环境。
(2)聚焦战略性新兴产业,扶持重点产业发展。深圳市设立“20+8”产业集群基金,积极引导子基金聚焦投资相关产业,大力促进创新创业与产业转型升级。
(3)培育良好创投生态,促进被投企业健康发展。深圳市政府引导基金通过撬动社会资本共同设立各种类型、阶段的基金群,依托区域内优质园区载体不断拓展产业发展空间,推动落地企业提质发展。
4.上海模式
(1)发挥基金招商作用,强化重点产业招商。一方面,上海市政府通过出台政策措施,支持社会资本、园区平台、国有资本等参与设立千亿产业投资基金等方式,为重点扶持产业发展提供资金支持。另一方面,在选择和发展重点产业时,上海提出深化提升集成电路、生物医药、人工智能三大先导产业,大力发展数字经济、绿色低碳、元宇宙、智能终端四大新赛道等,把握重点新兴产业发展机遇,发挥基金招商的作用,不断为产业发展注入新的活力。
(2)充分发挥产业园载体优势,提前布局特色产业。上海围绕新型产业体系,在全市共设立了53家市级特色产业园区,引导各区聚焦特色主导产业,深化“一园一特”。围绕特色产业引入产业链上特色项目,通过持续构建产业配套体系,培育一批具有较强创新能力的龙头企业,提升产业生态吸引力,强化产业集聚效应。
5.杭州模式
(1)通过打造优质营商环境,给予大力政策支持。杭州市政府通过系列营商政策支持文件,向各类市场主体传递出稳定的预期,为企业落地、融资、发展提供“全方位、一站式”服务。杭州依托较为成熟的市场经验、丰富的项目资源和完善的创投机制在股权投资行业发展方面形成比较优势。
(2)强化激励保障机制,鼓励市场化运作。省市两级多个政府投资政策文件中均提出让利退出机制及超额收益激励条款,激励子基金更好地服务本地,杭州市产业基金管理办法提出为激励管理公司不断提高运作管理水平,可根据管理公司实际投资业绩情况,建立业绩激励制度。
(3)不断完善尽职免责机制,提升政府引导基金活力。杭州市天使投资引导基金管理办法在修订稿中增加了尽职免责条款,健全尽职免责机制,对于已履职尽责的投资项目,如发生风险造成投资损失,相关决策主体不承担责任。
三、政府投资基金发展启示
整体来看,五个典型模式既有各自优势及特点,也存在一定共性。在政策资金使用方面,一是通过“财政+国资”结合的方式,做大资金基本盘,充分发挥政府资金的引导作用;二是打造“国资引领-产业落地-股权退出-循环投资”的基金运作模式,带动社会资本服务于地方招商引资,实现新兴产业发展和资本增值的双赢。在产业引育方面,五大模式均以产业链认知为基础,贯彻“龙头企业-产业链-产业集聚”的发展思路,按照“基金配套产业”的规划,采用“资本招商”+“产业链招商”双轮运作,通过投资招引重点龙头企业,依托龙头企业促进产业聚集。在营商环境打造方面,各地政府均聚焦资金、技术、空间、政策、人才等关键要素,推出一系列营商优惠政策,吸引和促进创业投资基金的集聚。在基础设施配套方面,各地政府均有意识高标准建设产业园区,并配套各种公共服务设施,以“园区+基金”的方式促进企业入园集聚,苏州、上海等地更是聚焦园区产业主攻方向精准招商,着力推进重点产业“补链、强链、延链”。
结合《从管理办法视角探析政府投资基金发展趋势》一文中对多地政府投资基金管理办法的归纳总结,可以发现近年来多地开展了管理办法的修订工作,进一步发挥“有为政府+有效市场”相结合作用。在有为政府上,一方面各地基金通过提高出资比例、优化返投要求等方式,引导社会资本流入战新产业和当地优势产业;另一方面,逐渐健全并完善绩效评价、让利退出等机制,实行合理的收益分配、利益让渡等机制,进一步激发政府主管部门和管理人的主观能动性。在有效市场上,政府投资基金充分发挥市场化GP的资源配置能力,减少对子基金投资和日常运营的干预,对投资不同阶段的基金设置风险容错机制,提高管理人投资主动性、积极性,并积极拓宽基金退出渠道,实现国有资本滚动投资的良好循环。根据政府投资基金发展趋势及典型地区的运作模式,本文探索提出政府投资基金发展启示。杨春宝律师团队持续为您精选优质法律实务文章。
(一)设立阶段
一是顶层设计,明确基金功能定位,政府投资基金的核心诉求在于产业扶持、企业培育,关注国内外产业和资本梯度加速转移带来的产业转移机遇,聚焦投向领域,集中力量办大事。二是事前约束,防范基金运作风险,围绕“设、募、投、管、退”全周期制定完整的风险防控制度,通过强化基金预算管理、规范基金设立程序、前置合规审查、组织专项风险排查等举措构建全周期风险防控体系。三是对“投早、投小”的基金设置投资风险容忍度和投资损失允许比率等容错机制,对于流程合规且尽职履责的基金管理人设置免责条款。
(二)募资阶段
一是开放融合,主动拥抱社会资本,通过设置让利退出条款和激励机制吸引上市公司、产业龙头、资产管理公司、有实力的民营企业、外资机构等投资主体参与设立,扩大募资朋友圈。二是借力GP,通过优化返投倍数和返投范围,推动市场化GP遴选机制落地,提高基金募资能力和募资效率。
(三)投资阶段
一是根据重点产业发展规划,开展产业生态布局,依托产业链“虹吸效应”和园区资源聚合能力,建立本地产业项目储备库,储备重点产业拟投项目。二是专业团队培养,围绕区域优势产业及招商引资需求,以股权投资视角培养相关产业招商引资团队,提供异地项目储备。三是深化与金融机构联动,依托金融机构在产业链条、资金链条、信息链条上的资源,深化投贷联动、投保联动等合作模式。
(四)管理阶段
一是发挥创投机构专业优势和资源优势,在规范企业管理、整合各方资源、推进资本运作等多方面提供专业的管理支撑。二是强化绩效评价结果运用,建立以绩效评价结果为导向的政府投资基金优化机制,提高政府投资基金运作效率。三是数字化管理,搭建基金信息系统管理平台,通过数字化手段对运营管理进行实时动态监控,实现政府投资基金规范运作。
(五)退出阶段
一是明确资金退出机制,约定基金存续期限和提前终止条款,设置明确的退出条款量化指标。二是拓宽退出渠道,探索出台政策鼓励基金份额在股权交易中心进行协议转让或竞价交易,鼓励通过S基金解决基金退出问题。